番茄app公告
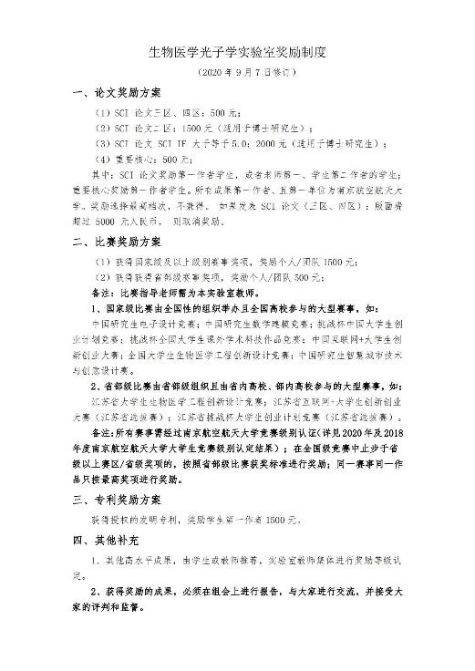
引 言
番茄app 自2020年9月发布《番茄app 研究生“‘五好’导学团队”创建实施办法》以来,已立项建设了4支院级研究生“五好”导学团队。团队导师认真落实立德树人根本要求,以“德育建设好、师生关系好、培养模式好、科研成绩好、文化氛围好”为建设目标,持续优化研究生培养模式,不断创新培养举措,为研究生高质量发展蓄力;充分展现了导师爱生如子、潜心育人,学生尊师重道、修学储能,团队成员团结互助、奋发进取,导师和学生师生从游、共同进步的榜样力量。
团队简介
番茄app 生物医学光子学医工结合团队成立于2004年,挂靠番茄app 生物医学工程系和江苏省数字化医疗装备与技术重点实验室,是国家视觉与听觉健康产业技术创新联盟副理事长单位、江苏省生物医学工程学会理事长单位。汇聚了以钱志余教授为主导师的一大批国内生物医学工程科学领域专家和中青年拔尖人才,现有教授1人、副教授6人、讲师1人、博士后2人、兼职教授2人,在读博/硕士近40人。实验室形成了以生物医学光子学、肿瘤精准治疗、脑认知功能研究及生物医学仪器研发为核心的学术梯队和科研方向。实验室与国内著名科研队伍建立了长期合作的关系,主要包括:湖南省肿瘤医院(微波消融)、中科院深圳先进技术研究院(医疗器械)、深圳大学(生物光学)、东南大学中大医院、南京军区总医院医学影像科(fMRI/PET/XCT)、中国药科大学(药效研究)、南京市脑科医院(脑功能认知)、厦门大学(光声成像平台)、南京鼓楼医院(颅脑损伤)。同时,本实验室与国内外生物医学光子学实验室建立了广泛的联系和合作。
目前,团队已经取得了突出的学术科研成果,累计承担国家自然科学基金重大科研仪器研制项目、863目标指导类项目、国家自然科学重点基金等30余项,总计科研经费2500余万。发表SCI/EI/ISTP论文100余篇,申请及授权发明专利50余项。创新成果实现产业化转移3项,获教育部自然科学二等奖、江苏省科学技术三等奖。相关的创业方案获得了中国研究生电子设计竞赛全国总决赛商业计划书专项赛一等奖。团队中近二十人在中国研究生电子设计竞赛、挑战杯创新创业竞赛、全国大学生生物医学创新设计大赛等全国性比赛中斩获奖项。

团队合影

实验室科研方向
解放思想争先进,与党同行当先锋
团队目前共有共产党员17人,其中教师党员3人,博士后党员3人,学生党员11人。自立项以来,团队不断加强党性修养,积极学习党史党章,在实验室布置党史学习墙。团队思想觉悟高,不断学习党和国家新思想、新政策,在科研之余经常组织师生共建党日活动,如参观大金山国防园等。团队定期组织观看《高山下的花环》、《横空出世》等红色电影,并由预备党员和积极分子等分享观影感悟,既能让大家在繁重的科研任务之外放松心情,又能学习老一辈革命家、科学家不怕流血牺牲、迎难而上的精神,号召团队师生不忘历史、警钟长鸣,不忘初心,科研报国。团队成员中多位同学获得院校级别荣誉,其中团队学生负责人晋晓飞博士生荣获2021年番茄app 优秀党员,朱柔君硕士生荣获2021年番茄app 优秀党员。

实验室党史墙 团队赴大金山国防园学习

团队观看红色电影《高山下的花环》

团队博士生晋晓飞荣获2021校优秀党员
新竹高于旧竹枝,全凭老干为扶持
实验室导师传道授业,美其道又慎其行;学生尊师重道,上下求索而三省吾身。坚持一周一次实验室全体例会,疫情期间也未中断,全体学生汇报自己的科研进度,并由指导老师对学生在科研、生活上的困惑予以及时解答。师生经常一起参加国内外学术会议,一起赴企业调研交流。实验室亲如一家,既有老师们为欢迎新同学加入实验室大家庭而举办欢迎仪式,也有毕业同学为感谢师恩而举行谢师活动。

线上线下实验室例会

师生一起参加学术会议 师生一起参加赴企业调研交流
团队师生参加学校导学运动会

2021届毕业硕士与团队合影
业精于勤荒于嬉,百尺竿头再攀登
团队立项以来,团队已发表SCI期刊、国内外会议、核心期刊等论文40余篇、申请发明专利10余项。继续推动癌症治疗项目,研制出第二代微波消融治疗仪和第一代宫颈癌检测仪。在2021年8月疫情封校期间,团队克服重重困难,在20天内完成了国家自然科学基金——数学与医疗健康交叉重点专项的项目撰写与申报。钱志余教授带领全体老师及骨干学生,恶补数学理论,并与湖南省肿瘤医院等校外合作单位开展线上会议10余次,平均两天一次,最终圆满完成项目申报工作。


第二代微波消融治疗仪 第一代宫颈癌检测仪
疫情期间线上讨论项目撰写
桐花万里丹山路,雏凤清于老凤声
团队以培养创新型人才为目的,以新兴交叉学科为方向,医学、工学、生物学相结合,强调科学研究与国家重大需求紧密结合。设置肿瘤微创与无损诊疗、脑科学、药物代谢等多个课题小组,每个科研课题小组配备1-2个分管导师、1-2个博士及若干硕士,形成培养梯队,同时鼓励优秀本科生加入课题研究。
团队经常带领学生到一线企业、医院进行调研交流,及时了解行业现状、发展趋势。同时邀请一线医生、行业专家开展学术研讨会,兼容并包、取长补短举办健康产业、医疗器械发展论坛,开拓学生眼界。团队积极鼓励学生参加生物医学工程设计竞赛、挑战杯、研究生电子设计竞赛、互联网+等国家级创新创业大赛,鼓励学生申报国家/省/校级创新创业等项目。对团队中在竞赛、学术、社会活动中取得突出成果的学生进行奖励,树立榜样,激励共进。在良好的学习环境和师生纽带下,团队学生以导师为榜样,取得了较为丰硕的成果。
2021年团队学生代表性比赛获奖:
1.2021年番茄app 第十七届“挑战杯”全国大学生课外学术科技作品竞赛校内选拔赛特等奖
2.2021年第十七届 “挑战杯”全国大学生课外学术科技作品竞赛江苏省选拔赛二等奖
3.2021年番茄app 第七届“互联网+”大学生创新创业大赛一等奖
4.2021年第七届中国国际“互联网+”大学生创新创业大赛江苏省选拔赛暨第十届江苏省大学生创新创业大赛二等奖
5.2021年全国大学生生物医学工程创新设计竞赛三等奖
6.2021年全国大学生生物医学工程创新设计竞赛三等奖
7.2021年“兆易创新杯”第十六届中国研究生电子设计竞赛技术类竞赛华东赛区一等奖


团队参加国内重大创新创业比赛
师法先贤、求真务实、迎难而上,敢为人先
团队拥有独特的文化氛围,构建了师法先贤、求真务实、迎难而上,敢为人先的团队精神。在工作室悬挂我国生物医学工程学开创人黄家驷院士和蒋大宗教授、我校核医学开创人陈达院士、我校自主培养的第一位院士陶宝琪教授等前辈科学家肖像。钱志余教授为团队分享了在陶宝琪院士指导下攻读博士学位的历程,号召大家向以陶宝琪院士为代表的老一辈科学家学习,三省吾身,日新月异。团队出台了一系列切实可行的规章制度和管理办法,汇编成册,起到奖励先进、调动落后的作用。同时对实验室网站、展示长廊进行定期更新,努力向世界一流实验室靠齐。

陶宝琪院士、黄家驷院士、蒋大宗教授、陈达院士等老一辈科学家肖像



团队展示长廊

新版团队网站


团队管理制度和奖励制度
知行合一,服务社会
团队16年来坚持一年一届举办江苏省生物医学光子年会,邀请国内外生物医学领域知名专家及知名企业共聚南京,进行学术探讨与成果交流。经过多年发展已经成为江苏省内乃至国内生物医学光子学领域的知名会议,汇聚一批院士专家参会,在助力南航品牌的同时促进江苏省生物医学事业发展。2020年12月26-27日,第十二届江苏省生物医学光子学年会如期召开,会议的召开对提升我校生物医学工程学科品牌,助力学校十四五规划布局,具有重要意义。 团队立项以来,实验室新增南京青年创业促进会会员3人,并作为在宁高校代表参加长三角海归人才交流会暨博士创新创业活动中心成立仪式。

第十二届江苏省生物医学光子学年会与会代表合影
团队博士生参加长三角海归人才交流会暨博士创新创业活动中心成立仪式
雄关漫道真如铁,而今迈步从头越
不积跬步无以至千里,不积小流无以成江海。生物医学光子学医工结合团队从2004年成立至今,一步一个脚印,伴随着南航及番茄app 的壮大也在一步一步成长。从逸夫馆里的一隅到如今江苏省生物医学工程学会理事长单位,从几万的科研项目到如今数百万的国家重大科研仪器研制项目支持,十六年的时间里,实验室不断发展壮大,在一系列成果和荣誉面前,我们并不会骄傲自满而止步不前,我们将戒骄戒躁,继续努力,不玩初心,砥砺前行。